Instance Verification Kit (IVK)
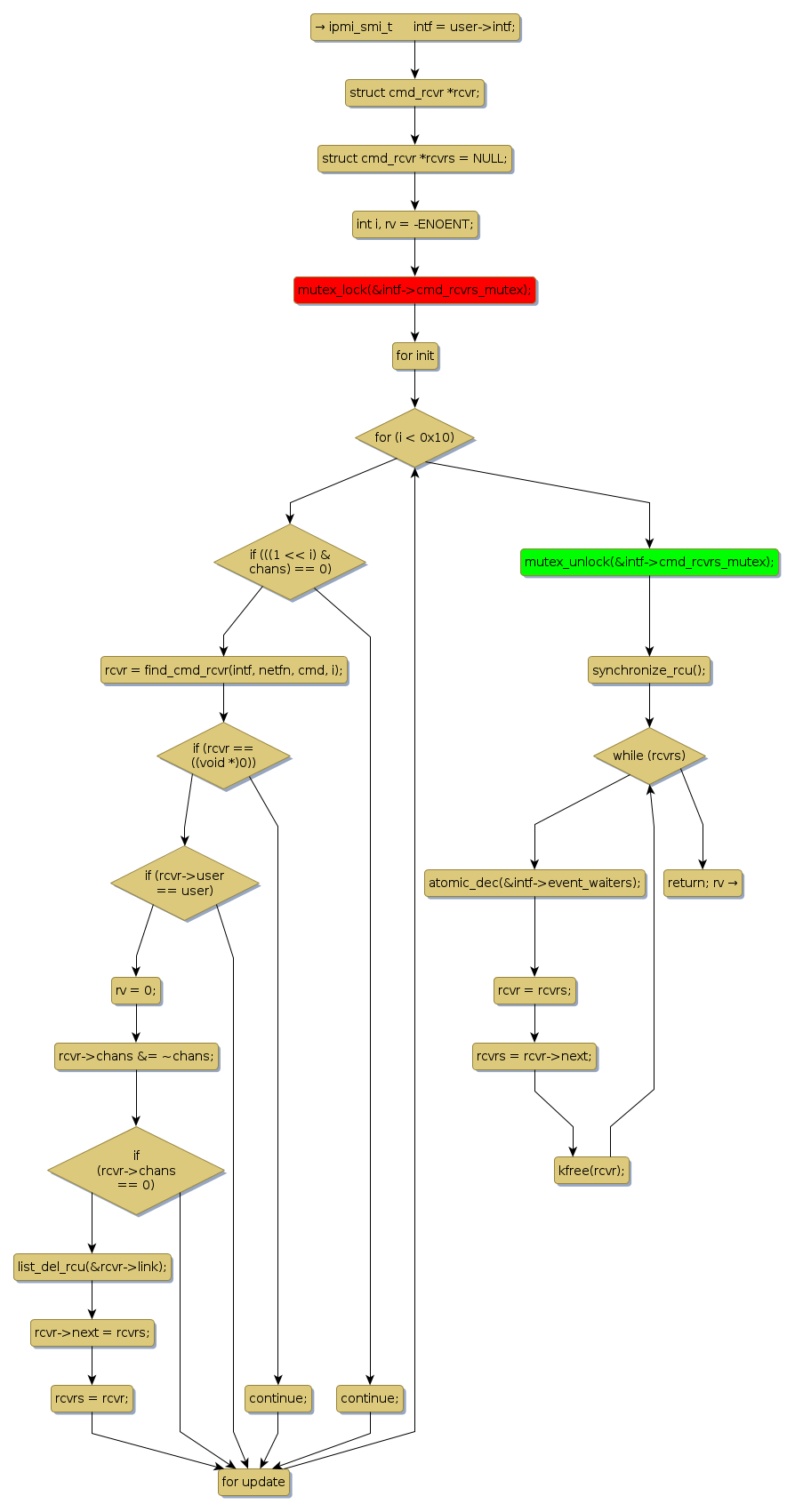
mutex lock @ [35009+35+/linux-3.19-rc1/drivers/char/ipmi/ipmi_msghandler.c]
Instance Signature: cmd_rcvrs_mutex
|
The Matching Pair Graph:
|
|
Function Name
|
Control Flow Graph (CFG)
|
Events Flow Graph (EFG)
|
Source Correspondence
|
|
ipmi_unregister_for_cmd
|
|
|
[34765+23+/linux-3.19-rc1/drivers/char/ipmi/ipmi_msghandler.c]
|